Séminaire: comment relancer les ventes de votre eCommerce pendant l’été
May 20, 2019 5 min read
Avec l’arrivée de l’été, notre chiffre d’affaire commence à stagner, voir même à chuter. Les employés partent en vacances, et nos clients veulent profiter de journées au soleil et des soirées barbecue qui les accompagnent plutôt que de passer leur temps à regarder des produits de magasin en ligne.
Ce qui implique, que les propriétaires de magasins en ligne doivent travailler d’arrache-pied pour atteindre les objectifs du mois, au lieu de se prendre des vacances bien méritées sans (trop) se soucier des recettes de leur entreprise.
Dans cet article nous aimerions vous présenter une stratégie et des idées qui vous permettront de maintenir une certaine croissance de vos ventes et recettes pendant l’été, et sans vous ajouter du travail en plus. Si vous souhaitez savoir comment mettre cela en pratique, rejoignez notre séminaire en ligne le Jeudi 04 Juillet 2019 à 15:00 (heure de Paris), afin d’y découvrir des exemples pratiques et expliqués étape par étape.
Commençons avec un exemple:

L’Entreprise: Vous êtes propriétaire d’un magasin de décorations artisanales.
L’Idée: Vous offrirez un ensemble de produits à un prix réduit durant les 3 mois de l’été.
Le But: Maintenir et augmenter vos ventes pendant que vous (ou votre équipe) êtes en vacances.

Chaque été nous remarquons que nos ventes et recettes prennent du plomb dans l’aile, nous avons donc pensé à trois solutions qui nous aideraient à éviter la chute libre:
- Faites des offres groupées sur de différents produits pour le prix d’un.
- Créez des offres en partenariat avec d’autres entreprises afin d’y ajouter plus de valeur. Par exemple, faites un partenariat avec un magasin de canapés en offrant des coussins assortis à prix réduit pour tout achat de canapé.
- Adoptez les ventes d’été traditionnelles tout en les combinant avec d’autres offres.
Votre équipe apprécie les trois options mais ne retient que la première, car elle permet d’augmenter les recettes ainsi que la rotation des produits. Cette option rend la communication avec le client plus facile que les deux autres.
Pour implémenter votre idée, nous utiliserons Automatisation Pro, qui est l’outil Benchmark Email permettant aux entreprises de fonctionner en pilote automatique lorsque leurs propriétaires sont absents ou occupés.
Pour utiliser cet outil dans de bonnes conditions, vous devrez insérer le Code de Tracking sur toutes les pages où vous souhaitez pister vos abonnés pour votre promotions.
Code de Tracking:
<!–JB Tracker–> <script type=”text/javascript”> var _paq = _paq || []; (function(){ if(window.apScriptInserted) return; _paq.push([‘clientToken’,’]); var d=document, g=d.createElement(‘script’),s=d.getElementsByTagName(‘script’)[0];g.type=’text/javascript’;g.async=true;g.defer=true;g.src=’https://prod.benchmarkemail.comtracker.bundle.js’; s.parentNode.insertBefore(g,s); window.apScriptInserted=true;})(); </script> <!–/JB Tracker→
Le code doit être inséré dans l’en-tête de chaque page devant être pistées.
De plus, vous pouvez intégrer votre eCommerce avec Benchmark dans le but d’importer des contacts. Benchmark offre des intégrations instantanées avec les fournisseurs d’eCommerce suivants:
- WooCommerce
- Shopify
- BigCommerce
- 3dcart
- WordPress
- Volusion
- Recurly
- PayPal
- Stripe
Si votre plateforme d’eCommerce n’apparaît pas dans cette liste, vous pouvez aussi utiliser les plateformes d’intégration Zapier et PieSync directement connectées à Benchmark Email.
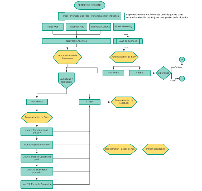
Une fois que vous avez importé vos abonnés, vous pouvez travailler sur la stratégie de votre automatisation qui sera non seulement établie sur vos fidèles abonnés mais aussi sur les nouveaux arrivants.
Nous utiliserons trois méthodes pour attirer de nouveaux abonnés:
- Construire un formulaire d’inscription Benchmark afin de la placer sur votre Page d’Accueil pour attirer de nouveaux abonnés. Peu importe lequel de nos formulaires vous convient le plus, n’oubliez surtout pas d’insérer le code du formulaire d’inscription CONTENANT le code de tracking afin de pister le comportement de vos abonnés avant même de leur envoyer votre première campagne.
Pour augmenter le nombre d’inscriptions de nouveaux abonnés, vous pouvez aussi créer plusieurs campagne en utilisant Facebook Ads pour promouvoir vos offres et importer ces contacts dans Benchmark via Zapier.

- Pour terminer, vous pouvez créer des annonces spécifiques sur les reseaux sociaux (Instagram / Twitter / Facebook) qui redirrigeront votre public directement vers la page d’inscription afin qu’ils puissent acheter l’offre proposée.
D’autre part, vous aurez aussi votre base de données existante à laquelle vous pourrez envoyer votre campagne d’email pour promouvoir l’offre d’été que vous lancez.
Commençons par les nouveaux abonnés.
Nous accueillerons d’abord nos nouveaux abonnés avec un Message de Bienvenue automatisé. Dans cette automatisation, nous leur partagerons la réduction du moment qui devrait les convaincre de passer à l’achat.
Cette automatisation de bienvenue contiendra des prospects qui pourraient soit devenir de futurs clients, soit devenir des abonnés indécis. Pour les prospects se retrouvant dans le deuxième cas, nous établirons un suivi automatisé, qui contient 5 étapes de conversion:
- Jour 1 – Pourquoi nous choisir?: Donnez-leur de bonnes raisons pour qu’ils achètent chez vous et pas ailleurs.
- Jour 3 – Faites un rappel sur votre réduction: Faites savoir à vos prospects que l’achat de votre offre à une durée limitée afin de les motiver.
- Jour 5 – D’autres offres: Si vous n’avez pas réussi à convaincre votre abonné avec votre réduction estivale, proposez d’autres produits en promotion.
- Jours 10 – 15 décompte: Vous informerez vos abonnés qu’il ne reste plus que 5 jours avant la fin de l’offre et qu’il ne reste plus beaucoup de produits en stock.
- Jour 15 – La promotion finit aujourd’hui: C’est leur dernière chance pour obtenir votre pack estival en promotion.
Durant cette automatisation de pistage, les clients ayant acheté votre pack seront déplacés dans une liste séparée et le processus continuera d’insister sur ceux ne s’étant pas encore décidé.
La liste contenant les récents clients acheteurs activera une automatisation de feedback via laquelle vous leur demanderez leur opinions sur leur expérience et sur le produit qu’ils ont récemment acquis.
Vous verrez que certains de vos abonnés auront placés quelques produits dans leur panier d’achat, mais n’iront pas jusqu’à la page de confirmation de paiement. Comme le but est de ne pas perdre l’opportunité de fermer une vente, nous activerons une automatisation sur le syndrôme du panier abandonné afin de faire le suivis de ces cas isolés.
Pour terminer, vous vous centrerez sur les abonnés qui se sont enregistrés pour recevoir votre offre spéciale mais qui ne l’ont finalement pas acheté en utilisant une automatisation de réorientation via Facebook. De cette manière, vous aurez un cycle complet d’automatisations élaborées sur chaque cas possible.
N’oubliez pas que vous avez votre propre base de données contenant des abonnés enregistrés au quotidien et que vous pouvez les inclure dans cette stratégie.
Vous pouvez les diviser en deux groupes, ceux qui ont fait un ou plusieurs achats et ceux qui ne l’ont pas encore fait.
Le premier groupe (abonnés et clients acheteurs) recevra une campagne avec une nouvelle promotion et sera inclu dans une campagne de suivi, semblable à celle que vous avez créée pour les nouveaux abonnés, mais moins insistante.
Le deuxième groupe (abonnés existants mais pas acheteurs) sera traité de la manière que si c’étaient de nouveaux abonnés et sera inclu dans la même automatisation que les nouveaux abonnés.

Dans notre séminaire du 04 Juillet à 15:00 (heure de Paris), nous vous expliquerons étape par étape comment construire une campagne sur ce genre de structure. Rejoignez-nous à ce séminaire si cet article vous a semblé trop théorique et que vous souhaitez mettre cela en pratique.